欢迎访问中华商标网

首页 > 协会动态

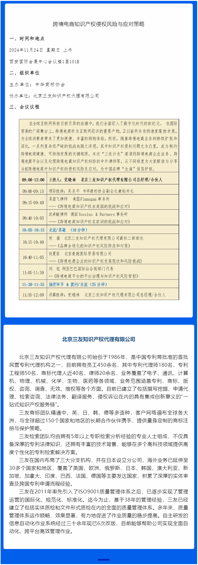
2024中国商标年会 | 推介五:跨境电商知识产权侵权风险与应对策略

2024-11-07 15:39:22
字号: 默认 超大

编者按:
  中华商标协会定于2024年11月22—25日在陕西省西安市举办第十四届中国国际商标品牌节。
  中国商标年会作为中国国际商标品牌节重要活动,已连续举办17届,多年来围绕我国商标品牌经济发展形势、国家知识产权发展战略以及商标品牌领域热点、难点、重点问题展开讨论,为国内外政府部门、社会组织、企业、高校跨界搭建了实务与法律交流的平台。
  本届中国商标年会包括主论坛“第九届中国品牌经济主题会议”和“商标行政保护局长会议”“商标典型案例评析会议”“国际商标法律动态研讨会”等22场平行会议,内容务实多元、规格高端权威。