
国务院知识产权战略实施工作部际联席会议办公室关于印送知识产权强国建设第二批典型案例的函
国知战联办〔2023〕13号
各省、自治区、直辖市人民政府和新疆生产建设兵团:
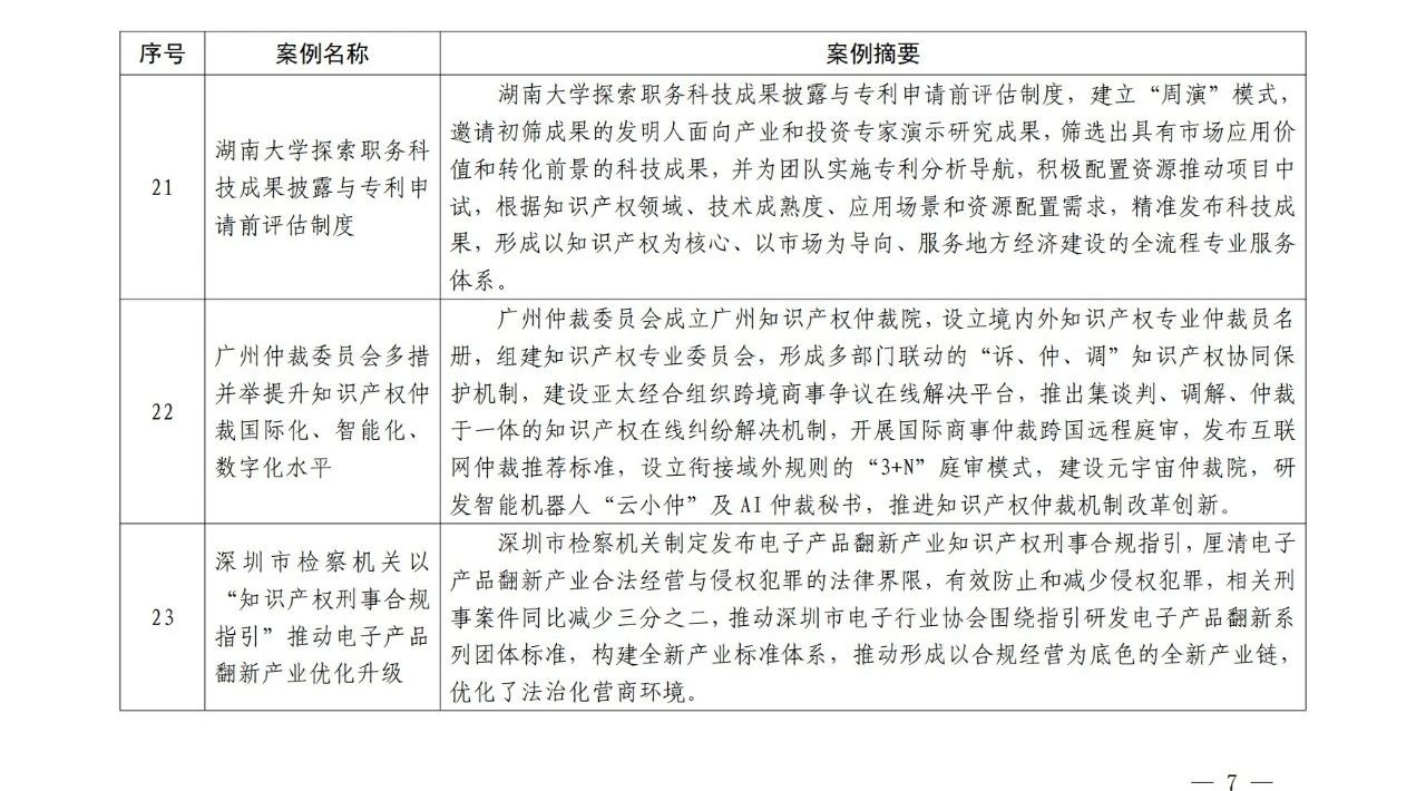
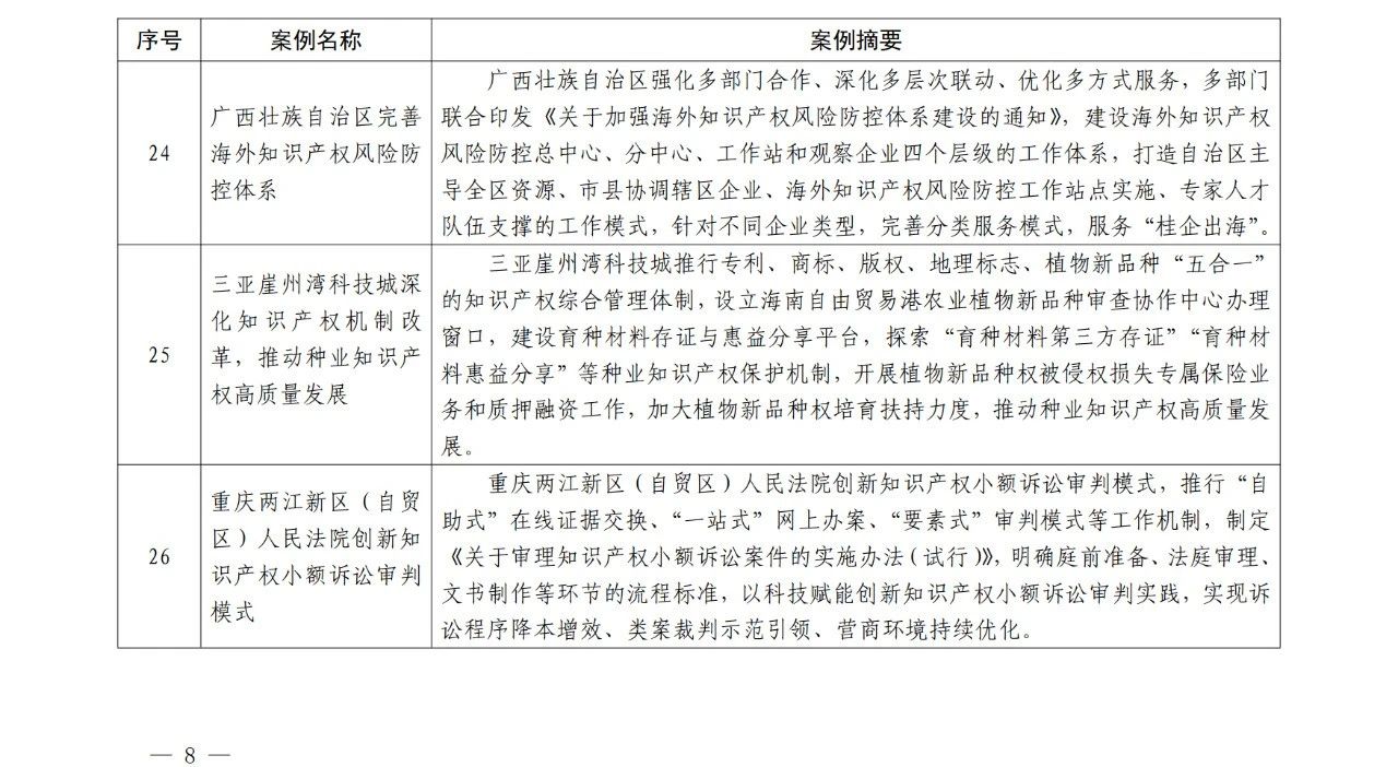
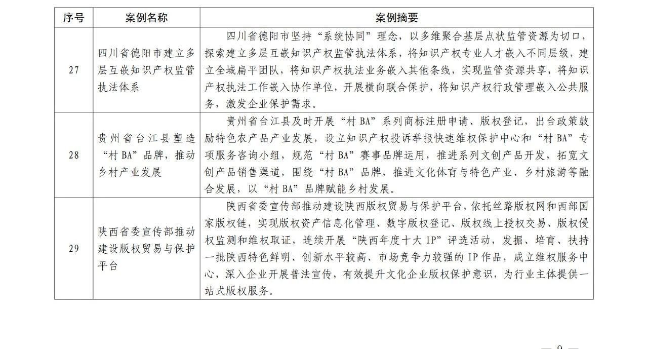
为深入贯彻落实中共中央、国务院印发的《知识产权强国建设纲要(2021—2035年)》和国务院印发的《“十四五”国家知识产权保护和运用规划》,总结提炼各地区在推进知识产权强国建设中的经验做法,发挥典型示范引领作用,国务院知识产权战略实施工作部际联席会议办公室从全国范围内选取了30个创新性强、成效较为突出、具备复制推广价值的案例,作为知识产权强国建设第二批典型案例。现予以印送,供各地区在推进知识产权强国建设工作中综合借鉴。
特此致函。
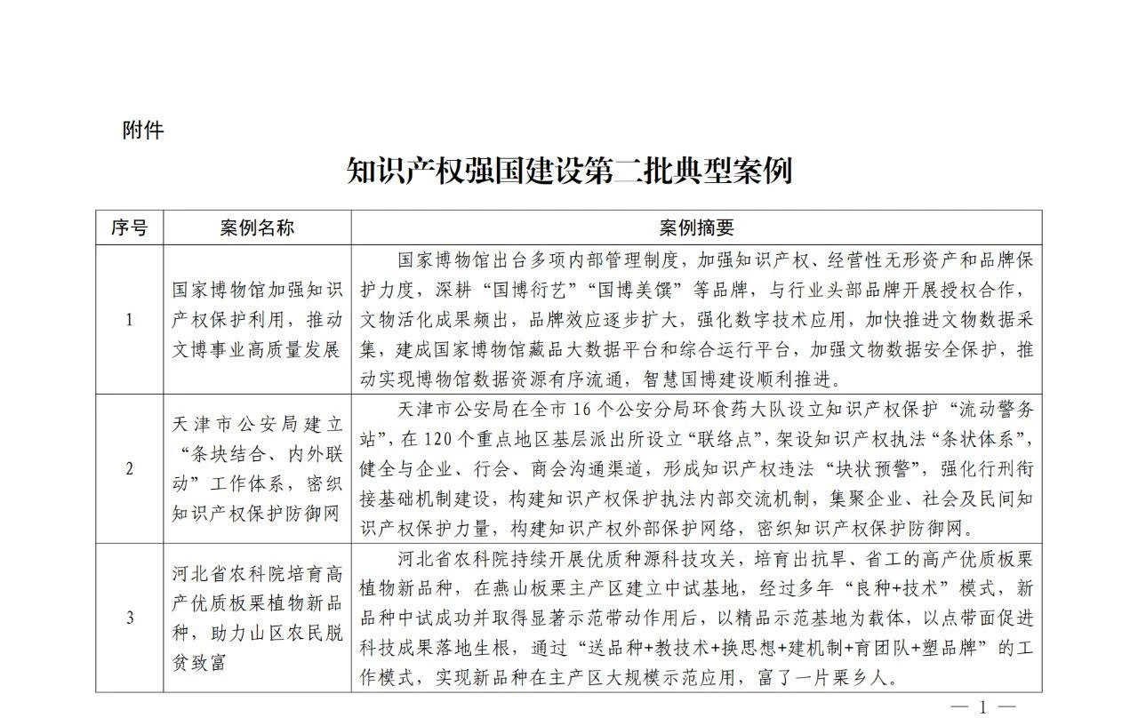
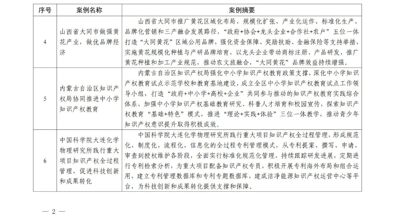
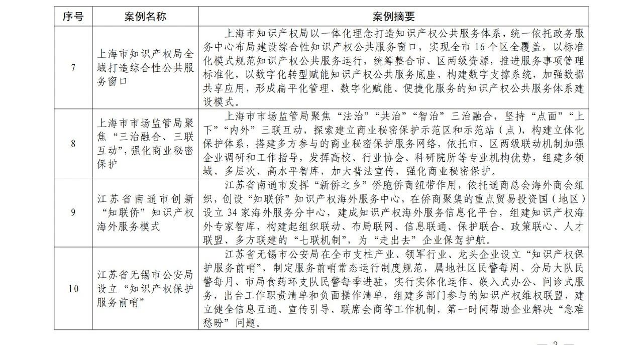
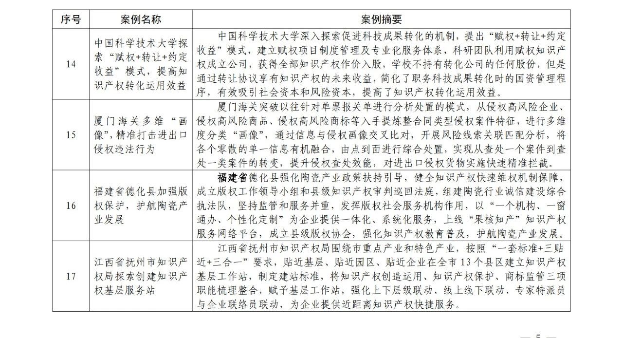
附件
知识产权强国建设第二批典型案例
国务院知识产权战略实施工作部际联席会议办公室
(国家知识产权局代章)
2023年10月7日









