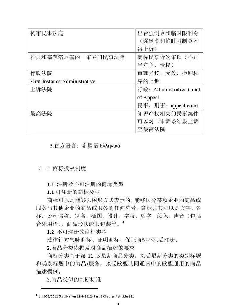
欢迎访问中华商标网

首页 > 商标要闻

“一带一路”主要国家商标注册和维权流程介绍(希腊)

2021-03-24 12:19:51
字号: 默认 超大
  为帮助我国企业在“一带一路”沿线国家的贸易中提前布局商标注册、在注册后选择最为恰当的维权手段,避免在境外维权时“水土不服”,国家知识产权局商标局委托北京君策知识产权发展中心组织开展了“一带一路”相关国家中部分国家或地区的商标注册流程、商标维权流程制度领域的课题研究。
  为帮助我国企业了解希腊商标制度,为企业提供维权信息指导,中国商标网发布《“一带一路”主要国家商标注册和维权流程介绍(希腊)》,敬请关注。(注:课题研究数据采集截止到2020年12月31日)