欢迎访问中华商标网

首页 > 商标要闻

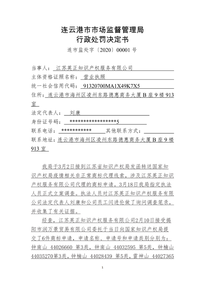
罚款10000元,这家公司代理“钟南山”、“雷神山”商标被处罚

2020-09-14 10:47:38
字号: 默认 超大
  “火神山”“雷神山”“钟南山”等在抗击新冠肺炎疫情过程中令人肃然起敬的名字,却成为一些人眼中可以逐利的工具,被恶意抢注为商标。
  近日,连云港市市场监督管理局依法对江苏英正知识产权服务有限公司法人代理恶意申请注册“钟南山”、“雷神山”商标行为予以行政处罚,罚款金额10000元。


  附:行政处罚决定书